A&B Components

A & B Components Speaker manufacturer

Home >> FAQ > Magnetic and Piezo Buzzer Circuits

 

 

For a self- drive buzzer ( DC/ circuit- built), either pizeo or magnetic just apply the rated current and voltage.


 For the external-drive buzzer, it depends on,


1. We should give magnetic buzzer 1/2 square wave, and provide it at least 3 times the amount of the rated consumptive current.


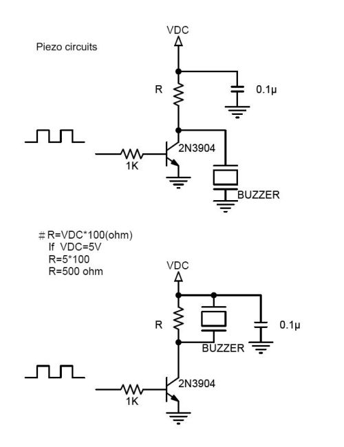
2. Otherwise, we give square wave to the peizo buzzer instead of 1/2 square wave, because the half wave might cause the buzzer does not work.

Therefore, voltage control is an important factor for a peizo buzzer which is driven by the voltage.

 


A & B Components (Taiwan) - Your Acoustic Solution!      Mail us now!!